■ 蒋坛军 资深管理顾问
2020年9月,国务院国资委印发了《关于加快推进国有企业数字化转型工作的通知》,不少设备资产密集型企业已把设备资产智能化(或数字化)转型作为企业经营战略之一,例如石油、化工、轨道交通、钢铁、汽车制造等企业。在实施转型之初,需要全面评估所存在的差距,以便识别优先实施项。而要想准确评估所存在的差距,一般需要:设计出设备资产智能化管理体系、智能化层次划分、智能化层次识别。
体系设计。要想把设备资产智能化管理有机地融入企业的日常运行、或者说要想把设备资产智能化管理变为企业的新常态,首先要设计出设备资产智能化管理体系。该管理体系可包括但不限于下述维度:组织架构与职责;设备资产智能化管理战略计划;基础管理;设备资产全寿命周期管理;智能化实现;持续改进等。各个维度之间的逻辑关系见图1.

图1
智能化管理的层次划分。ACATECH(德国科学与工程院)是工业4.0的提出机构,其出版的《Industrie 4.0 Maturity Index》一书推荐了工业4.0的层次,完全也可以用于设备资产管理智能化层次的划分:原生态/人工、电脑化、联网化、可视化(发生了什么)、透明化(为什么会发生)、预知力(将会发生什么)、自适应(自动响应、自动优化)。各层次的含义见表1.

智能化管理的层次识别。该识别应覆盖整个设备资产智能化管理体系、贯穿设备资产全寿命周期,以准确地识别出本企业的设备资产智能化管理的整体水平,为智能化转型提供客观的决策依据。可采用表2进行识别。

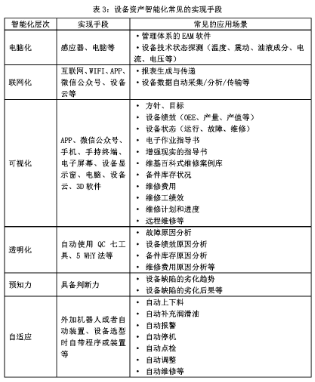
各层次常见的实现手段。识别出设备资产智能化管理的层次后,应进行可行性分析,包括但不限于:功能符合性、可靠性、安全性、投入产出比等。在实践中,各层次常见的实现手段可参考表3.

结语。在设备密集型企业里,设备资产智能化(或数字化)管理转型已成了势在必行的工作事项。但是从全国乃至全球来看尚无成熟的理论可直接套用,于是很多企业陷入了无从下手的窘境。笔者经过在一些著名企业的实践已证明:参考上述方法识别出企业设备资产智能化管理的层次,可清晰且有的放矢地引导企业进行智能化转型。
主要参考文献
[1] ISO.ISO55000/55001/55002 Asset Management[S].Switzerland: ISO,2014.
[2] ACATECH·Industrie 4.0 Maturity Index[M].德国:ACATECH,2017.
[3] 蒋坛军.维修4.0——第四代维修模式:战略维修实践[M].北京:机械工业出版社,2018.